2016年10月4日,《Nature Communications》以长文(Article)形式在线发表开云kaiyun登录入口水产生命学院陈良标组的研究论文《Neofunctionalization of zona pellucida proteins enhances freeze-prevention in the eggs of Antarctic notothenioids》(http://www.nature.com/articles/ncomms12987 )。该论文揭示了南极鱼透明带蛋白的新功能以及南极鱼卵的抗冻机制。

南极洲近岸海域常年被冰雪覆盖,海水温度一直维持在-1.9°C左右,南极Notothenioidei亚类的鱼类经过大约3千五百万年的进化,适应了南大洋极端低温的环境,成为这一海域的主要物种。目前已经知道南极鱼适应这种极端环境的一个机制是这些鱼类进化出了抗冻糖蛋白(AFGP),抗冻糖蛋白存在于成鱼的体液中,可以降低鱼类体液的冰点,保持鱼类的体液在-1.9°C环境下不结冰。南极鱼通常在近岸水域产卵并孵化,并且孵化时间长达几个月甚至一年以上,然而鱼卵本身并不合成抗冻糖蛋白,从母体带来的抗冻糖蛋白在长达10个月的孵化过程中慢慢消失,南极鱼卵是如何在这种极端环境下存活的,是一个进化生物学上重要的科学问题。
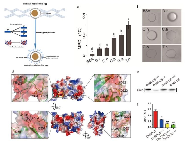
卵壳蛋白在哺乳动物被称为透明带蛋白(Zona Pellucida),是存在动物卵细胞外的糖蛋白,是构成动物卵壳或透明带的主要物质,从低等动物到高等的哺乳动物在进化上非常保守,其主要功能是保护卵细胞和精卵识别。
陈良标课题组客座访问学者曹立雪博士和黄巧硕士等经过长期的研究发现,南极鱼的卵壳蛋白基因家族(AnnotoZPs)存在与低温相关的基因扩增并且获得了冰晶融解促进活性(ice melting-promoting(IMP) activity)。AnnotoZP的一些成员具有结合冰晶的活性和非依数性降低溶液冰点的功能,在中等浓度情况下可以降低溶液的冰点0.26~0.65°C。该研究通过转基因斑马鱼实验证明,表达外源AnnotoZP的斑马鱼卵在冰冻条件下的存活率显著提高,含有外源AnnotoZP蛋白的斑马鱼卵壳蛋白溶液的冰点明显降低。该研究通过AnnotoZP的突变分析证明AnnotoZP的ZP结构域和酸性残基是IMP活性所必需的结构,从而阐明了AnnotoZP等一类蛋白通过独特的ZP-冰晶结合机制抗冻,是一种不同于已知抗冻蛋白的抗冻机制。
本研究受到国家自然科学基金(NSFC 31130049),国家973项目(2010CB126304),国家海洋局极地办对外合作支持项目,上海市水产学一流学科项目等资金资助。