9月25日,我校水产与生命学院张俊芳教授团队与美国国立卫生研究院(NIH)赵可吉研究员团队合作,在国际权威期刊“Genome Research”(影响因子:10.101)上联合发表了题为《The gene repressor complex NuRDinteracts with the histone variant H3.3 at promoters of active genes》的研究论文。我校水产与生命学院陈作舟博士为文章共同第一作者、张俊芳教授为共同通讯作者。该研究结果揭示了组蛋白变体H3.3与多蛋白复合物NuRD在染色质活跃区域的相互作用,表明了H3.3在维持细胞表观遗传稳定性中的重要性。
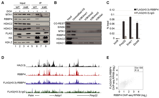
组蛋白变体H3.3在包括活性基因区、调控区域和端粒区均有分布,但目前尚不清楚H3.3如何与染色质修饰酶相互作用从而调节基因的活性。该研究利用免疫共沉淀- 质谱分析(coIP-MSanalysis)、染色体免疫沉淀(ChIP-seq)等技术方法,发现H3.3与核小体重塑脱乙酰酶复合物(NuRD)相互作用,互作依赖于H3.3第四位赖氨酸的未修饰状态。NuRD是一种多蛋白复合物,具有ATP依赖性染色质重塑和组蛋白去乙酰化的双功能酶,NuRD复合物在转录调节和DNA损伤修复中起主要作用。文章首次发现H3.3与NuRD在基因启动子区的互作与基因的激活相关。

H3.3interacts with the NuRD complex, and together, H3.3 and NuRD cooccupy manysites in the genome
文章链接: