绒螯蟹属(Eriocheir)是东亚地区特有的经济甲壳动物类群,包含中华绒螯蟹、日本绒螯蟹和合浦绒螯蟹三个主要物种。中华绒螯蟹自然分布于长江、黄河、辽河等水域,并已在国内实现大规模养殖;日本绒螯蟹主要自然分布于日本本岛;合浦绒螯蟹则分布于广西南流江流域。三者外形高度近似,其分类和演化问题一直备受学术与产业界关注。因缺乏足够的分子遗传学证据,导致绒螯蟹属的“家族系谱”长期混乱,制约了绒螯蟹的种质资源保护与开发利用,亟需理清绒螯蟹的“家族系谱”。
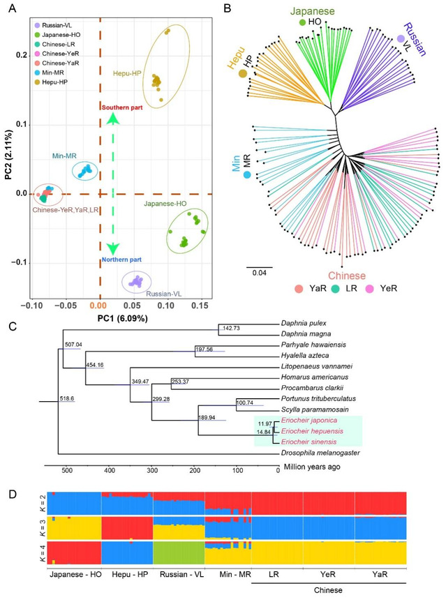
本世纪以来,开云kaiyun登录入口联合国内外机构收集了绒螯蟹属7个不同地理种群,共139个个体,综合表型性状评价与群体基因组学解析等手段,揭秘了绒螯蟹属的“家族系谱”。研究发现,中华绒螯蟹与日本绒螯蟹约14.84百万年前分化为两个物种,随后在绒螯蟹属的演化过程中,两种绒螯蟹向南北两个方向的扩散和杂交,分别产生了南方合浦绒螯蟹和北方的北亚绒螯蟹(主要分布于俄罗斯海参崴水域)两个杂交群体。其中合浦绒螯蟹在杂交后长期独立演化,形成了与亲本明显差异的表型和遗传特征,以及繁殖特点(如一年性成熟),是通过杂交形成的新物种。此外,分布于不同地理区域的群体演化出与当地生态环境高度适配的独特基因组结构与生态环境适应策略。
该研究首次通过基因组证据揭示了绒螯蟹属的“家族系谱”,理清了中华绒螯蟹、日本绒螯蟹和合浦绒螯蟹的分类地位;揭示了如北亚俄罗斯绒螯蟹、我国东南闽江水系绒螯蟹等的杂交起源;证实杂交不仅推动了绒螯蟹属的物种形成也促进了其地域扩散。同时,该研究还鉴定出了一系列与温度、繁殖等生态适应性相关的功能基因,为后续绒螯蟹的种质资源精准开发和高效利用奠定了基础。

不同绒螯蟹种群结构和进化历史的基因组分析

绒螯蟹属的杂交和生态分布
本研究在线发表于Genomics, Proteomics & Bioinformatics(GPB)期刊,水产与生命学院王成辉教授为论文的通讯作者,王军副教授、侯鑫及陈晓雯博士为论文的共同第一作者。该研究得到国家重点研发计划项目课题的资助。
文章全文详见:
https://academic.oup.com/gpb/advance-article/doi/10.1093/gpbjnl/qzaf079/8254453?searchresult=1
(供稿:水产与生命学院)