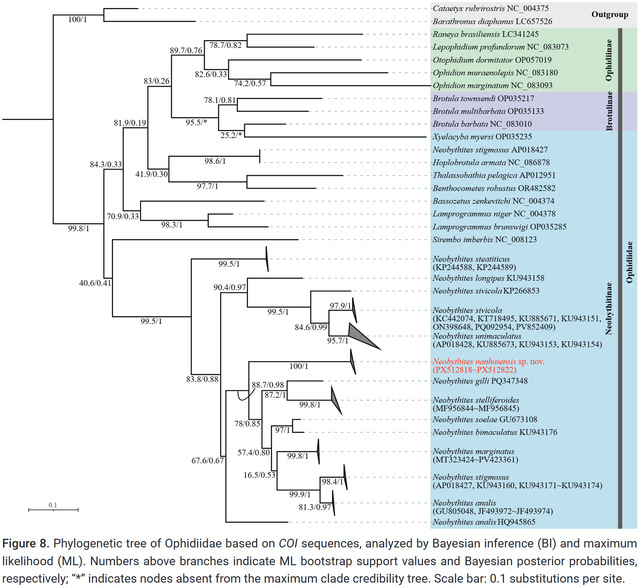
我校2023级博士研究生、中国水产科学研究院东海水产研究所助理研究员陈佳杰,发现一种鼬鳚科鱼类新物种,命名为南海新鼬鳚(Neobythites nanhaiensis)。该研究由我校联合相关单位共同完成,陈佳杰为第一作者,我校钟俊生教授为通讯作者。研究成果“Neobythites nanhaiensis sp. nov. (Ophidiidae, Ophidiiformes) from the South China Sea, with morphology, mitogenome, and its phylogenetic position,”于近期在国际动物分类学期刊《Zookeys》正式发表。
该新种是陈佳杰在收集其博士论文所需的南海鱼类标本时得到的。在研究过程中,他发现该鱼类的体侧具有一对独特的黑斑,与常见的深海新鼬鳚属现存鱼类存在差异。查阅Nielsen、Uiblein等学者关于该属种类的的系列文献后,将所有有效物种的形态特征、分布记录逐一比对,均未能匹配。为求严谨,又将照片和特征发给日本的相关教授进行咨询,对方也认为这极可能是未被记载的种类。
该物种最显著的鉴别特征为体侧中部具有2枚(偶见3枚)明显的黑色眼状斑,成为其物种确立的关键形态依据。而且,该物种体色呈浅黄至淡棕黄色,各鳍均无斑纹与深色边缘,在鳍条数目、椎骨计数等系列性状上也呈现稳定的分类学差异。为全面确认其分类地位,研究团队采用整合分类学方法,结合外部形态、骨骼解剖、耳石形态以及分子序列等多源数据开展系统分析,各项结果一致支持南海新鼬鳚作为独立物种的有效性。



该新种的发现,是我校鱼类学研究团队致力于我国海洋鱼类分类学研究的新成果,也体现了朱元鼎等老一辈鱼类学家“薪火相传”的精神内核。老一代的经验智慧与青年一代的创新探索相互交融,青年科研者以新技术、新方法为研究注入活力,使这一精神在团队中得以延续。
(供稿:水产与生命学院)