On Oct. 4, 2016, Nature Communications published a research paper done by the research team led by Chen Liangbiao in the form of online article, entitled Neofunctionalization of zona pellucida proteins enhances freeze-prevention in the eggs of Antarctic notothenioids (http://www.nature.com/articles/ncomms12987). This paper reveals the new functions of the zona pellucida protein of Antarctic notothenioids and freeze-prevention mechanism in the eggs of Antarctic notothenioids.

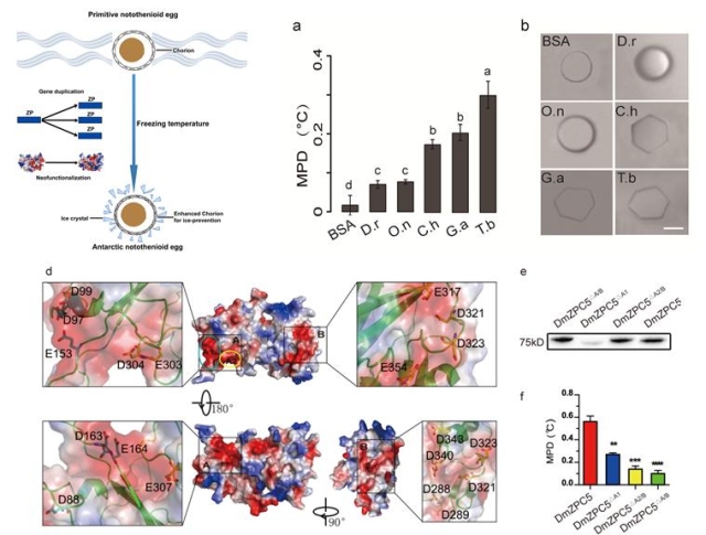
After long-term research, Doctor Cao Lixue and Master Huang Qiao, both visiting scholars of the research team led by Chen Liangbiao, discovered the low temperature-related gene amplification of the AnnotoZPs of Antarctic notothenioids, and obtained ice-melting-promoting (IMP) activity. Some members of AnnotoZPs have the ice-binding activity and the function of non-colligatively reducing the freezing point of solutions; under medium concentration, they can reduce the freezing point of solutions by 0.26-0.65℃. Based on the experiment on transgenic zebrafish, this research proved that the zebrafish eggs expressing heterologous AnnotoZP had a significantly increased survival rate under freezing conditions, and that the zebrafish chorionin solution containing heterologous AnnotoZP protein had an obviously reduced freezing point. This research, based on the mutation analysis on AnnotoZPs, also demonstrated that the ZP structural domains and acidic residues of AnnotoZPs are essential structures for IMP activity, and thus expounded the unique ZP-ice-binding freeze-prevention mechanism of AnnotoZPs and similar proteins and its difference from the freeze-prevention mechanism of known antifreeze proteins.
This research has received financial supports from Natural Science Foundation of China (NSFC 31130049), National 973 Project (2010CB126304), Foreign Cooperation Support Program of Chinese Arctic and Antarctic Administration (CAA), Program of First-class Disciplines of Aquatic Products Science of Shanghai, etc.